防火门产品标准GB12955征求意见稿发布
GB 12955-2008 《防火门》自发布以来,对规范相关消防产品的生产、检验和监督工作起到了重要作用。该标准经过5年多时间的应用实施,发现其中部分重要的技术内容已不能适应目前消防安全工作的实际需求,特别是有关法律、法规及规章的修订出台,对“防火门“这一类应用量大、面广且重要的消防产品提出了更严格的要求,主要体现在: (1)对于人造板、粘合剂等材料,缺乏常态使用时对人生健康安全要求的考虑,如人造板的甲醛释放限量、粘合剂的有害物质限量等;(2)对于门扇填充材料,缺乏密度、强度、抗冲击等物理性能要求;(3)防火门产品应用依据的技术法规《建筑设计防火规范》与《高层民用建筑设计防火规范》整合修订版已到报批阶段,其中关于防火门产品有两大重要内容,一是耐火性能还是保持甲、乙、丙三个等级且没有隔热性能分类(隔热、半隔热或非隔热),二是提出了在常温状态下应具有防烟性能的要求;(4)国家发改委第21号令《国家发展改革委关于修改<产业结构调整指导目录(2011年本)>有关条款的决定》中指出,限制类“十五、消防“第4项“防火门项目“修改为“防火阀门(包括防火阀、排烟阀、排烟防火阀)、木质防火门、采用酸洗磷化生产工艺的钢质和钢木质防火门、新建初始规模小于6万平方米/年的防火卷帘项目“.据此规定,对于钢质材料的性能要求应相应提高;对于木质防火门,宜给出引导限制发展的导向性要求;(5)新《消防法》规定,所有列入消防产品目录的产品入市应实施强制性产品认证制度,因而标准中宜适当考虑强制性产品认证工作的有关需求;(6)适当提高有关防火门整体强度方面的性能指标要求,如增加使用耐久性能(修改原可靠性)、抗冲击性能等指标. (7)对于防火门产品的基本结构、基本门型及应用指南方面,缺乏指导意义. 鉴于以上原因,对GB 12955-2008标准进行修订的需求已日显迫切.该标准的修订实施,对促进我国防火门产品产业政策的调整实施,进一步提高产品质量水平,保障人民生命财产安全等都具有重要意义。
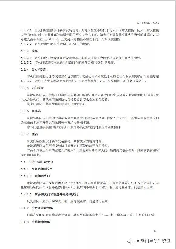
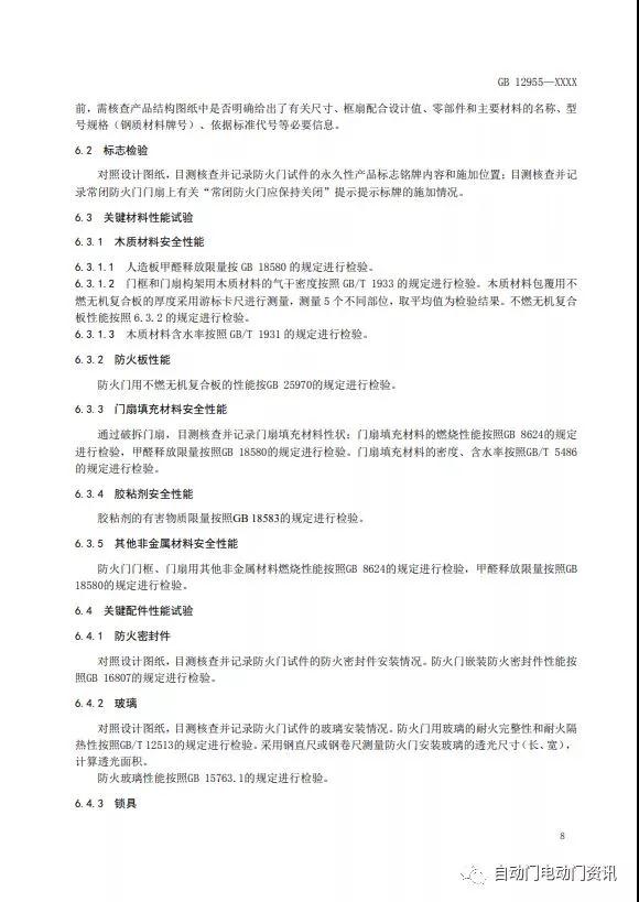
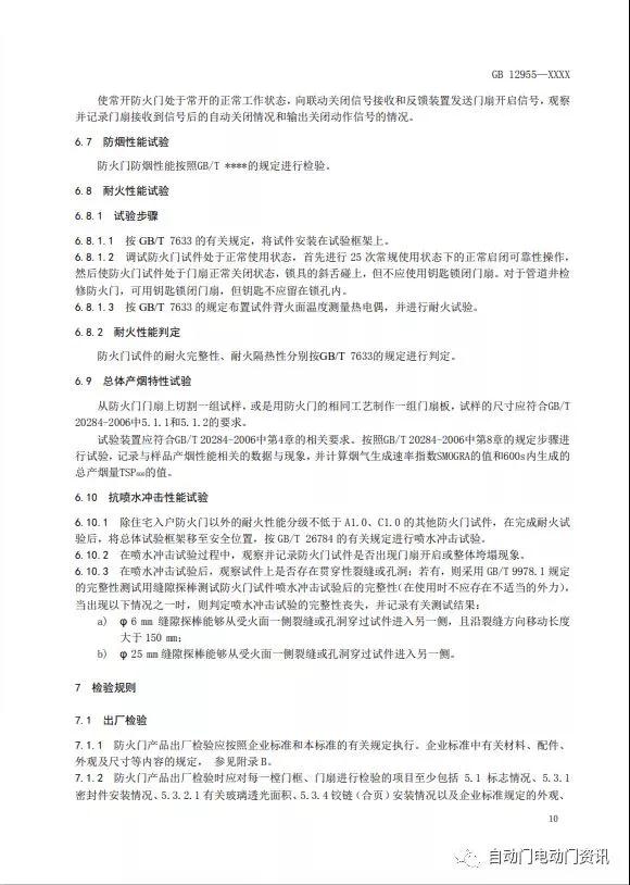
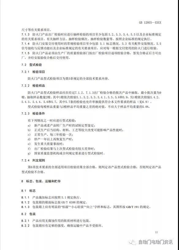
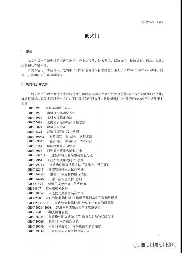
范围和主要技术内容
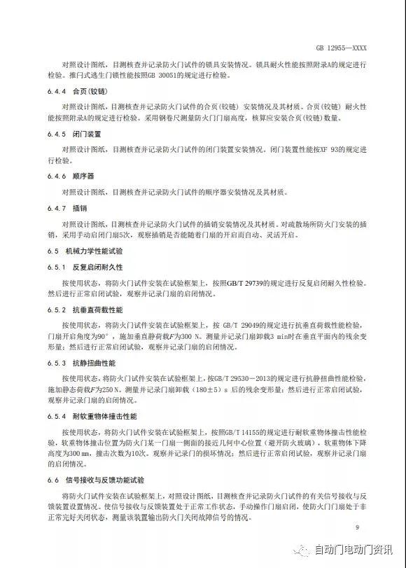
范围:本标准规定了防火门的术语和定义、代号和规格型号、材料及零部件、要求、试验方法、检验规则、标志、包装、运输、贮存等内容.本标准适用于工业与民用建筑中使用的平开式防火门.其它开启方式的防火门或其它场所使用的防火门,可参照本标准执行. 主要技术内容:标准本次修订的主要技术内容包括:(1)修改分类和代号内容,给出最大规格限制,完善型号编制方法;(2)对门扇填充材料的理化性能要求进行细化,对钢质材料、木材、人造板等给出相关性能要求标准;(3)提出人造板、粘合剂等材料的有害物质限量要求;(4)修改防火门的耐火性能,由原来按“隔热防火门(A 类)““部分隔热防火门(B类)“和“非隔热防火门(C类)“进行分类并按耐火极限不同进行分级的规定,修改为仅按耐火极限不同分为甲、乙、丙等三个耐火等级,耐火极限考虑适宜的完整性和隔热性要求;(5)对门框结构、门扇结构、自动闭门装置、防火玻璃等零部件要求进行适当完善;(6)修改可靠性要求,改为反复启闭性能;(7)增加防火门的软物冲击性能、垂直荷载性能、防烟性能等要求及试验方法;(8)提出防火门产品的一致性控制要求,便于认证;(9)增加附录,给出门芯材料性能要求和试验方法、常开放火门自动闭门装置性能要求和试验方法,以及常用防火门产品的结构、型号规格示例及扩展应用指南等. 项目预研情况:公安部天津消防研究所自2013年5月开始,对国内外有关防火门的相关标准、产品应用情况开展调研工作,向全国消防标准化技术委员会建筑构件耐火性能分技术委员会的全体委员、通讯委员及顾问,中国消防协会耐火构配件分会的会员单位,以及相关科研院所、大专院校等单位发出GB12955-2008标准应用情况调研表近150份,汇总分析近年来该标准在防火门产品生产、检验、使用等领域实施应用中出现的问题,了解我国目前市场使用防火门产品现状和对该标准进行修订的意见或建议,为本项目的实施奠定基础。


